top of page

無重力飛行のながれ

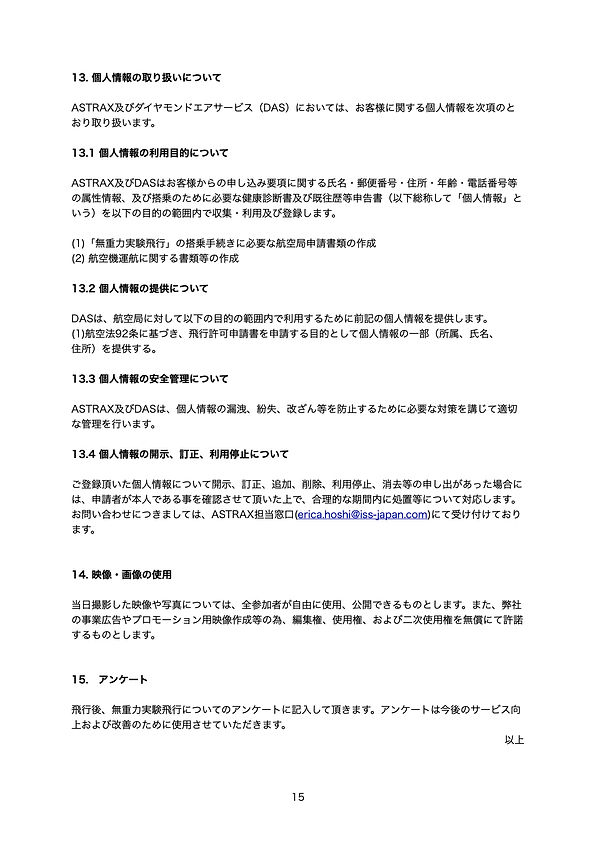
【4】 ガイドラインの熟読

飛行日の前日まで

実験内容の検討時及び、無重力飛行当日まで、以下のガイドラインを熟読してください。

無重力フライトガイドライン

​​

フライト概要、航空機の仕様、簡易実験内容の説明、当日のスケジュール、搭乗者の規定など、無重力飛行に関するすべての説明や注意事項などが記載されています。

以下、ガイドラインの内容です。全部でP15あります。

ASTRAX無重力飛行ガイドライン20251108B.2.jpeg
ASTRAX無重力飛行ガイドライン20251108B.3.jpeg
ASTRAX無重力飛行ガイドライン20251108B.4.jpeg
ASTRAX無重力飛行ガイドライン20251108B.5.jpeg
ASTRAX無重力飛行ガイドライン20251108B.6.jpeg
ASTRAX無重力飛行ガイドライン20251108B.7.jpeg
ASTRAX無重力飛行ガイドライン20251108B.8.jpeg
ASTRAX無重力飛行ガイドライン20251108B.9.jpeg
ASTRAX無重力飛行ガイドライン20251108B.10.jpeg
ASTRAX無重力飛行ガイドライン20251108B.11.jpeg
ASTRAX無重力飛行ガイドライン20251108B.12.jpeg
ASTRAX無重力飛行ガイドライン20251108B.13.jpeg
ASTRAX無重力飛行ガイドライン20251108B.14.jpeg
ASTRAX無重力飛行ガイドライ��ン20251108B.15.jpeg
ASTRAX無重力飛行ガイドライン20251108B.16.jpeg
bottom of page